Matireal List for Blender
$12
https://schema.org/InStock
usd
Taiga2
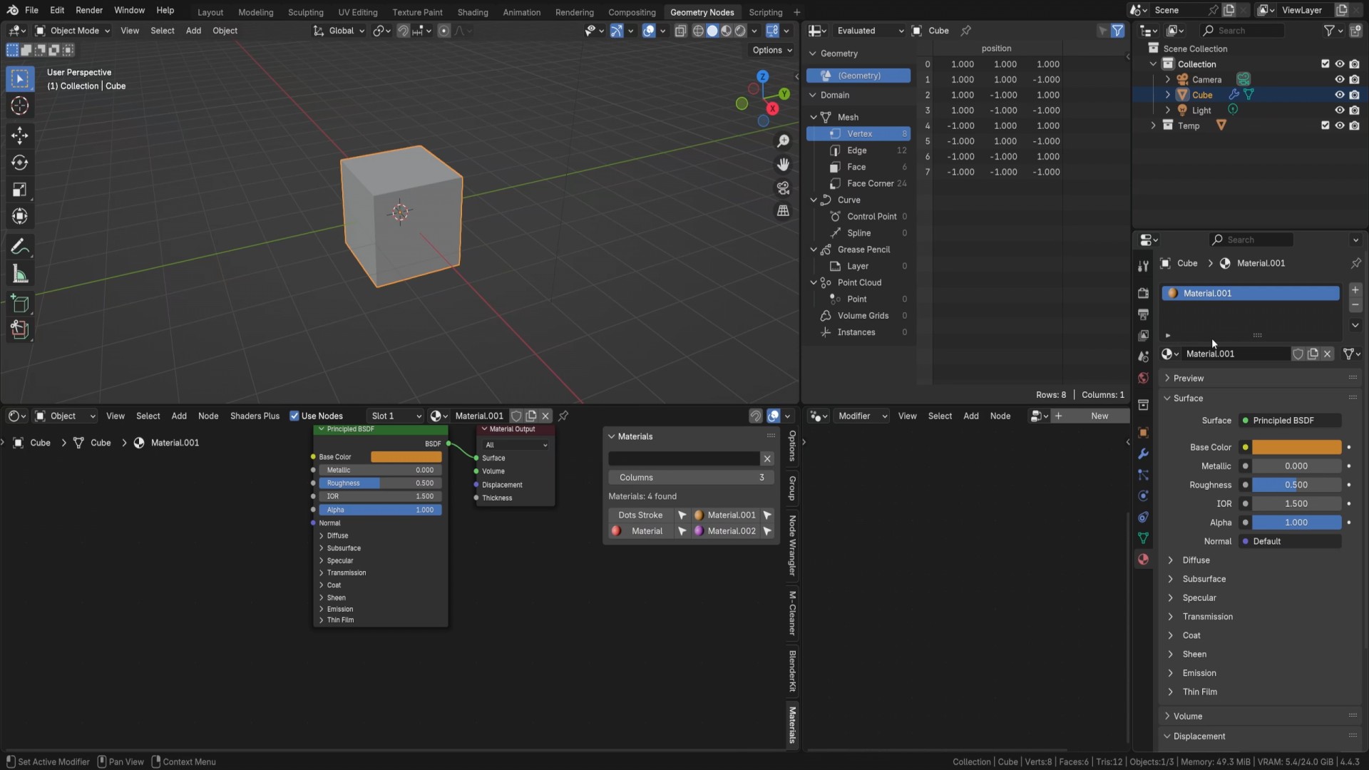
It shows all the materials and lets you edit them with a click. Simplifying work with materials and geonodes.
This product is not currently for sale.
0 sales
Addon for Blender
Blender Ver
4.4
Size
3.6 KB
Add to wishlist